MOHAMAD ASMIZI BIN ALIAS
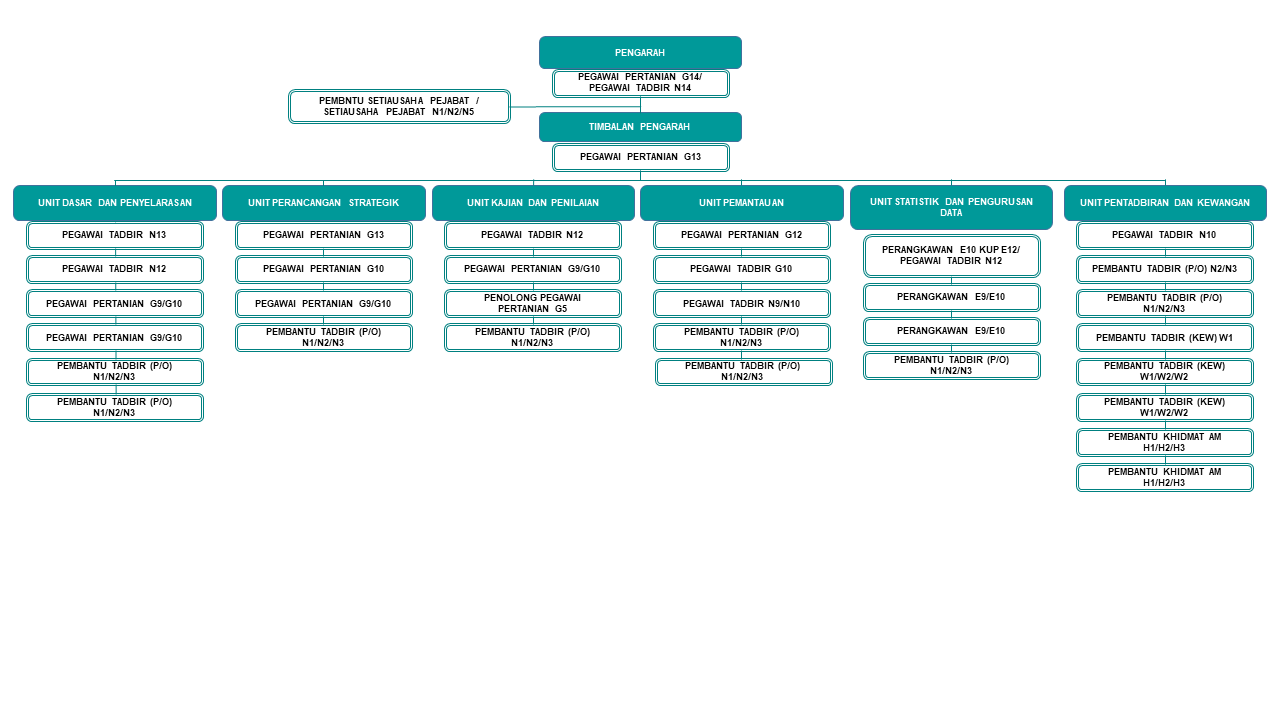
Pengarah
Bahagian Dasar dan Perancangan Strategik
-
Moto
Where Everything Begins
Misi
Menggerakkan minda pengurusan RISDA ke arah merancang, mengesan dan menilai dasar dan program utama.
Visi
Mendahului cabaran untuk melahirkan sebuah organisasi RISDA yang progresif, inovatif dan berpandangan jauh melalui proses perancangan, pengesanan dan penilaian yang berkualiti dan cemerlang.
Objektif
Memastikan arah tuju RISDA selaras dengan dasar pembangunan pekebun kecil dan dasar pembangunan negara.
Menggubal dasar makro pembangunan pekebun kecil bagi tujuan meningkatkan pendapatan dan menjadikan masyarakat pekebun kecil yang progresif dan sejahtera.
Memastikan pelaksanaan program dan projek pembangunan pekebun kecil selaras dengan dasar dan strategi yang ditetapkan.
Bertindak sebagai tumpuan rujukan dan menyelaras keputusan mesyuarat utama dengan Agensi Pusat serta kajian dan penyelidikan.
Memperluas dan mengeratkan jaringan kerjasama dengan agensi kerajaan dan swasta di peringkat pusat dan antarabangsa.
Menyediakan pangkalan data mengenai kumpulan sasar bagi membantu perancangan program dan projek pemantauan pelaksanaan projek dan penilaian impak program.
Membantu mempertingkatkan kecekapan ada keberkesanan operasi dan pengurusan RISDA melalui penggunaan ICT releven.
-
- Memfokuskan aktiviti pembangunan terhadap pekebun kecil yang aktif, iaitu pemilik pengusaha, bergantung hidup kepada kebun milik mereka, mempunyai tenaga dan berminat mengubah kehidupan mereka.
- Menanam semula getah kepada jenis tanaman yang paling menguntungkan kepada pekebun kecil.
- Memberi keutamaan kepada konsep pembangunan secara berkumpulan.
- Memberi ruang kepada pekebun kecil progresif membangunkan ladang secara individu.
- Melaksanakan projek pembangunan ekonomo berasaskan pacuan pasaran. Menggunakan khidmat dan kepakaran anak-anak syarikat bagi membangunkan projek ekonomi berskala besar untuk manfaat dan penglibatan pekebun kecil mengikut kesesuaian.
-
- Merangka dasar dan strategi program pembangunan pekebun kecil selaras dengan Dasar Pembangunan Negera.
- Merangka dan menyelaras keperluan Rancangan Pembangunan Lima Tahun dan Belanjawan Pembangunan Tahunan.
- Merangka dan mengemaskini Pelan Perancangan Strategik dari semasa ke semasa
- Mewujudkan sistem pemantauan , memproses dan menganaisis data pelaksaan program pembangunan.
- Merangka keperluan data bagi perancangan dan pemantauan program pembangunan.
- Menjalan dan menguruskan kajian-kajian sosioekonomi pekebun kecil dan program pembangunan RISDA.
- Menguruskan pengkalan data pekebun kecil dan pelaksanaan program pembangunan
